* 본 논문 해석 및 리뷰는 논문의 내용을 요약, 번역하되 약간의 주관적인 해석의 여지가 있습니다.
* 논문 정보
제목: Divergent projections of the prelimbic cortex mediate autism- and anxiety-like behaviors
저자: Yi-Fan Luo, Lu Lu, Heng-Yi Song, Han Xu, Zhi-Wei Zheng, et al.
저널: Molecular Psychiatry게재일: 23 January 2023
링크: https://www.nature.com/articles/s41380-023-01954-y
* 용어
prelimbic cortex(PL): 전측 피질
pyramidal neurons(PNs)
divergent projections: 분기된 신경경로
autism spectrum disorder: 자폐 스펙트럼 장애
comorbidity: 동반질환(공병)
circuitry: 신경 경로
fast-spiking interneurons(FSIs): 고속 발화 억제성 인터뉴런; 매우 짧은 시간 간격으로 연속적인 스파이크(전기신호)를 빠르게 발화하는 특성을 지님.
dorsal striatum(dSTR): 배측 선조체; 대뇌 기저핵(basal ganglia)의 주요 구조 중 하나로, 운동 조절, 보상 처리, 습관 형성 등에 관여함.
basolateral amygdaloid nucleus(BLA): 편도체 기저외측핵
optogenetic: 광유전학적
medial prefrontal cortex(mPFC): 내측 전전두엽 피질
high-order sensory cortex: 1차감각피질(primary sensory cortex)에서 수용된 기본적인 감각 정보를 더 복합적이고 통합적인 수준에서 처리하는 뇌의 영역afferents: 구심성 신경 경로(정보가 들어오는 방향)
anterior cingulate cortex(ACC): 전측 대상피질
striatum: 선조체
nucleus accumbens(NAc): 측좌핵
social preference: 타인을 선호하고, 다른 개체에 더 관심을 보이는 행동 경향
social cues: 사회적 자극
infralimbic cortex(IL): 하측 피질
transmembrane protein: 막 관통 단백질
CaMKllα: 흥분성 피라미드 뉴런에서 주로 발현되는 단백질
Abstract
autism spectrum disorder와 anxiety의 comorbidity는 흔하지만, 이를 매개하는 circuitry가 충분히 밝혀지지 않았다.
Tmem74가 결손된 생쥐(Tmem74-/-)에서 autism-, anxiety-like behaviors가 관찰되었고, 이는 PL의 PNs의 흥분성이 증가한 것과 연관되어있었다. 이러한 행동 및 신경흥분성은 Tmem74를 재발현(re-expression) 또는 PL의 PNs에서 화학유전학적 억제(chemogenetic inhibition)를 통해 되돌릴 수 있었다.
해당 circuitry를 밝혀내기 위해, 쥐의 PL의 PNs의 Tmem74를 조건적으로 제거하였다. 그 결과, 다음과 같은 두 가지 사실을 알아내었다.
1. dorsal striatum의 FSIs(fast-spiking interneurons)으로 투사되는 회로(PLPNs–dSTRFSIs)의 변화가 FSIs의 과흥분성과 자폐 유사 행동(autism-like behaviors)를 매개한다.
2. basolateral amygdaloid nucleus(BLA)의 PNs으로 투사되는 회로(PLPNs-BLAPNs)의 변화가 PNs의 과흥분성과 불안 유사 행동(anxiety-like behaviors)를 매개한다.
PL내 두 종류의 PNs 집단은 서로 다른 공간적 위치를 차지하고 있으며, 광유전학적 조작을 통해 PL-dSTR 또는 PL-BLA 회로의 활성 변화가 각각 자폐, 불안 유사 행동을 유도함을 확인하였다.
⇒ 종합적으로, 본 연구는 PL의 두 PNs 집단의 과활성(hyperactivity)이 각각 PL-dSTR, PL-BLA 회로를 통해 자폐와 불안 comorbidity에 매개한다는 사실을 밝혀냈다.
Introduction
autism spectrum disorder(ASD)는 흔한 신경정신질환으로, 고정된 양상의 반복 행동(stereotyped behaviors)과 사회적 의사소통 능력의 결핍이 특징이며, 관련된 유전적 이상은 단일 유전자 변이 또는 다유전자 위험 요인 변이들에 의해 발생한다. ASD의 핵심 특징들은 heterogenity(이질성)가 매우 강하기 때문에, 관련된 질환에서 발견되는 유전자 변이들이 주로 연구되어왔다. 현재까지 밝혀진 대부분의 ASD 관련 유전적 이상은 뇌 발달 및 기능에 중요한 역할을 하는 단백질 발현, 기능에 영향을 미치는 것으로 알려져 있다.
medial prefrontal cortex(mPFC)는 사회적 반응을 생성하는 high-order sensory cortex로 알려져 있는데, 자폐 관련 유전자 돌연변이들은 mPFC의 기능에 영향을 미친다. mPFC에서 ACC, striatum, NAc, BLA 등으로 투사되는 afferents는 social brain을 구성하며, 사회성에 영향을 미친다. 특히, mPFC의 하위영역인 PL에서 NAc로 투사되는 subpopulations는 social, spatial 정보를 통합적으로 encode한다. mPFC의 활성도가 과도하게 높거나 낮은 경우 모두 social preference에 결함을 유발할 수 있음이 보고된 바 있다. mPFC-BLA 회로도 ASD와 관련이 있는데, heterozygous Pten 돌연변이 생쥐에서 사회적 자극과 사회적 상호작용 결함에 반응하여 해당 회로에서 synaptic hyperconnectivity가 관찰되었다. 정서적 행동과정 중에는, mPFC가 PL, infralimbic cortex(IL)을 포함한 세부 영역으로 기능적 분화(division activities)가 나타난다. ⇒ 정서 행동 프로세스의 신경 메커니즘을 이해하기 위해서는 PL, IL-BLA 회로의 해부학적, 기능적 기반을 규명하는 것이 필수적이다.
ASD와 불안은 높은 공병률을 보이는 질환이며, ASD 아동은 불안 장애에 대한 민감도가 높다. 따라서 두 가지 공병 질환을 조절하는 분자적 메커니즘과 회로를 규명하는 연구는 큰 의의를 지닌다.
TMEM74(Transmembrane protein 74)는 두 개의 transmembrane domain(막 관통 영역)을 가지고 있고, 이 단백질의 mRNA는 뇌에서 높은 수준으로 발현된다. 그러나 현재까지 뇌에서의 TMEM74 기능에 대한 연구는 없다. 최근, 우리는 Tmem74 결손 생쥐의 BLA내 PLs에서, Tmem74와 HCN1(hyperpolarization-activated cyclic nucleotide-gated 1) channel 간의 기능적 상호작용이 불안 유사행동을 조절한다는 것을 보고한 바 있다. 즉, transmembrane protein에 대한 이해가 뇌 질환의 잠재적인 치료 타겟 발굴을 가속화할 수 있다.
본 연구에서는, Tmem74와 ASD간의 강한 상관관계를 검증하였다. Tmem74가 결손된 생쥐에서는 반복적 행동, 사회적 새로움에 대한 선호 손상, 불안 유사 행동의 공존이 관찰되었고, 이는 PL의 PNs에서의 c-Fos 활성과 함께 나타났다. 해부학적 및 전기생리학적 회로 매핑 기법을 통해, PLPNs-dSTRFSIs, PLPNs-BLAPNs 회로(투사)가 자폐-불안 공병을 매개함을 규명하였다. 결과적으로, PL에서의 Tmem74가 자폐, 불안 유사 행동과 관련하여 중요한 역할을 한다는 것을 밝혀냈다.
Materials and Methods
(자세한 건 supplementary materials and methods 참고, bioinformatics 분석 부분에 초점을 맞출 예정이므로 이 파트는 생략)
animals, virus vectors, stereotaxic injection, optical fiber and electrode implantation(이식), behavioral tests, brain slice preparation, whole-cell recordings, drug treatment, western blotting(protein detection 방법), immunohistochemistry(면역조직화학), differentially expressed genes 분석, 정량 및 통계 분석
Results
Tmem74-/- mice displayed stereotyped behaviors and social deficits, along with anxiety-like behaviors (fig1.a~1.l)
<Tmem74와 ASD간의 상관성 여부>
기존 유전자 분석들에서 MIR137, SHANK2, AUTS2가 ASD와 연관성이 있다고 밝혀진 바가 있으므로, 이 3개의 유전자를 각 생쥐에 돌연변이를 일으켜서 총 3마리 생쥐에게서 시퀀싱 분석을 통해 differential genes(DE) 교집합을 찾았고, 그 결과 5개의 DEs(Alpk1, Dock9, Shank2, Syne1, Tmem74)를 발견하였다.(fig. 1a)
Dock9, Shank2, Syne1, Tmem74의 mRNA발현이 모든 돌연변이 생쥐에게서 공통적으로 downregulated되었으며(fig. 1b), 초기 자폐 관련 유전자 변이를 가진 human pluripotent stem cells(hPSCs)에서 Tmem74의 mRNA 발현이 현저히 감소한 것을 추가적으로 발견하였다.(fig. 1c)

⇒ Tmem74가 ASD와 강한 상관관계가 있으며, 새로운 autism-related gene이 될 수 있음을 시사한다.
<Tmem74가 ASD에 미치는 영향>
Tmem74가 결손된 생쥐를 대상으로 자폐 유사 행동 분석을 진행하였다.
1. Stereotyped and digging behaviors tests → ASD의 특징 중 하나인 stereotyped behaviors, repetitive behaviors에 대한 테스트
WT mice에 비해, Tmem74 결손 생쥐는 더 반복적인 grooming을 보였다.(fig. 1d)
WT mice에 비해, Tmem74 결손 생쥐에게서 묻힌 구슬의 수가 증가하였다.(fig. 1e)
WT mice에 비해, Tmem74 결손 생쥐의 nesting score(둥지 짓기 실험)은 유의미한 차이를 보이지 않았다.(fig. 1f)

2. three-chambered social novelty assay(fig. 1g) → ASD의 특징 중 하나인 social novelty preference impairments, social deficits에 대한 테스트
phase 1 테스트에서는 두 그룹 모두 좌우에 대한 선호도가 나타나지 않았다.(fig. 1h)

phase 2 테스트에서는 Stranger 1(S1)이 들어온 상태인데, 이때 두 그룹 모두 S1에게 empty cage보다 더 많은 시간을 할애하였다.(fig. 1i) 이는 phase2에서 Tmem74 결손 생쥐의 social preference의 변화가 없음을 의미한다.(fig. 1j)
그러나, phase 3 테스트에서는 Stranger 2(S2)가 추가로 들어온 상태인데, 이때 Tmem74 결손 생쥐는 WT과 다르게, S2에 대한 사회적 새로움 선호(social novelty preference)를 보이지 않았다.(fig. 1k) 사회적 새로움 지수(social novelty index) WT에 비해 감소된 것을 관찰할 수 있었다.(fig. 1l)
⇒ Tmem74 결손 생쥐가 WT보다 자폐 유사 행동이 증가하였다. 즉, Tmem74 결손은 자폐 유사 행동을 증가시킨다.

<Tmem74 결손 생쥐에서의 불안 유사 행동 증가와 인지 기능 유지>
다음으로, Tmem74 결손 생쥐의 불안 유사 표현형(anxiety-like phenotype)을 평가하였다. Open field test(OFT)에서, WT에 비해 Tmem74 결손 생쥐는 중심부에서 시간을 덜 보내고, 주변부에서 시간을 더 보냈다. 하지만, 두 그룹간에 중심부로의 진입 횟수 및 총 이동한 거리는 유의미한 차이를 보이지 않았다. Elevated plus maze(EPM) 실험에서는, WT에 비해 Tmem74 결손 생쥐가 open arms에서의 이동 시간 및 진입 횟수 감소, closed arms에서 머무른 시간 증가를 보였고, 전체 이동거리에는 차이가 없었다.
⇒ Tmem74 결손 생쥐가 WT보다 불안 유사 행동이 증가하였다. 즉, Tmem74 결손은 불안 유사 행동을 증가시킨다.
Tmem74 결손이 기억 능력 및 학습에도 영향을 미치는지 확인하기 위해 Y-maze 및 novel object exploration assay를 진행하였다. 그 결과, WT과 Tmem74 결손 생쥐간의 유의미한 차이가 관찰되지 않았다.
⇒ Tmem74 결손은 학습 및 기억 기능에는 영향을 미치지 않는다.
Increased membrane properties and excitability of PL pyramidal neurons in Tmem74-/- mice
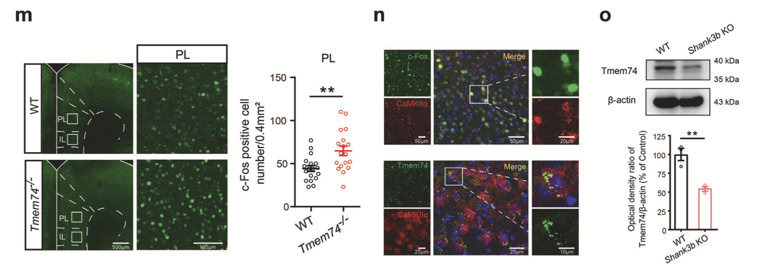
반복적 행동과 사회적 결함에 관여하는 주요 뇌 영역을 규명하기 위해 뇌 내 immediate early gene인 c-Fos의 발현을 분석하였다. 그 결과, 사회적 상호작용 이후, Tmem74 결손 생쥐는 WT에 비해 PL 영역의 CaMKlla-양성 뉴런에서 c-Fos 발현이 유의미하게 증가되어 있었다.(fig. 1m,n) IL, ACC에서 c-Fos 발현 변화가 관찰되지 않았다. 또한, Shank3가 knockout된 생쥐에서도 PL영역에서의 Tmem74 발현이 감소되어있음을 확인하였으며(fig. 1o), 이는 PL의 Tmem74 결손이 자폐 유사 행동을 유도할 수 있음을 시사한다.
cf. 논문에서 Shank3에 대한 설명이 이전에 언급되지 않았지만, Shank3는 ASD와 연관이 있는 대표적인 유전자로 알려져 있으며, Shank3 결손 생쥐는 자폐 유사 행동을 보인다. 즉 이 실험에서 Shank3가 결손되었더니 Tmem74 발현이 감소되었는데(둘의 연관성이 있을 수 있음을 시사), Tmem74를 앞서 직접 결손시켰을 때도 자폐 유사 행동이 관찰되었으므로, Tmem74도 자폐 행동에 영향을 줄 수 있다는 결론을 낸 것 같다.

다음으로, Tmem74가 PL의 PNs에 미치는 영향을 확인하기 위해, whole-cell patch recroding을 통해 PNs의 전기생리학적 특징을 분석하였다. 그 결과, Tmem74 결손 생쥐의 PL영역 PNs에서는 time constant(Tau)와 input resistance(Rin)이 모두 증가하였고, 안정막전위(resting membrane potential, RMP)는 변화가 없었다.(fig. 1p) → increased membrane properties
또한, Tmem74 결손 생쥐의 PL 뉴런은 탈분극 전류(depolarizing current) injection에 더 민감하게 반응하였고, WT보다 흥분성(excitability)가 더 높게 나타났다. 동일 자극에 대해 Tmem74 결손 생쥐가 더 쉽게, 자주 활동전위(AP)를 발생시킨다. (fig. 1q) → increased excitability of PL pyramidal neurons
그러나 활동전위(action potential, AP)의 특성은 두 그룹 사이에서 진폭(amplitude), 발화 역치(threshold), 반폭(half-width), 과분극 후 전위(afterhyperpolarization, AHP)와 같은 매개변수 차이를 유의미하게 보이지 않았다.

Chemogenetic manipulation of PL pyramidal neurons reversed stereotyped behaviors and social novelty deficits in Tmem74-/- mice
가설: PL의 PNs의 과흥분성이 자폐 유사 행동을 유도한다.
이 가설을 검증하기 위해, 4-week-old WT 생쥐 및 Tmem74 결손 생쥐의 PL에 AAV-CAMKlla-hM4D(Gi)-mCherry를 주입하고(fig. 2a,b) CNO를 복강 내 주사하여 화학유전학적 억제(chemogenetic inhibition)를 유도하였다. PL영역의 pyramid neurons에 hM4D(Gi)를 발현시키고, CNO를 주입한 것이므로, CNO는 PL 피라미드 뉴런의 흥분성을 억제하는 역할을 한다.

whole-cell patch recording data → Tmem74 결손 생쥐에서 증가되어있던 PNs의 APs가 chemogenetic 억제에 의해 정상 수준으로 회복됨을 확인하였다.(fig. 2c,d) 검정에 비해 빨강(Tmem74결손)이 representative spike firing(뉴런이 활동전위(스파이크)를 발생시키는 현상) of PL pyramidal neurons가 더 자주 일어나고, 빨강과 비교했을 때 파랑(Tmem74 결손 생쥐에게 CNO 주입, 즉 chemogenetic 조절)은 정상(검정과 가깝게)으로 회복됨이 관찰되었다. 또한, AP frequency를 비교하였을 때도, 검정에 비해 빨강이 더 높지만, 파랑은 다시 검정과 비슷하게 회복됨이 관찰되었다.

stereotyped behavior test를 진행하였다. fig. 1d,e에서 진행한 테스트랑 동일하다.
chemogenetic inhibition을 통해 grooming time, buried marbles의 수가 현저히 감소하여 정상(WT)으로 회복됨이 관찰되었다.(fig. 2e,f)

three-chamber social interaction tests를 진행하였다.
phase 2 test에서, 세 그룹 간에 S1과의 상호작용 시간이 유의미한 차이를 보이지 않았고(fig. 2g), 이는 생쥐의 사회적 선호(social preferences)의 변화가 없음을 의미한다.(fig. 2h)
phase 3 test에서, 앞서 Tmem74 결손 생쥐가 새로운 S2에 대해 social novelty preference를 보이지 않음을 관찰하였는데, chemogenetic manipulation을 진행한 생쥐에 대해 추가로 관찰한 결과, WT과 동일하게 social novelty preference를 다시 보임을 관찰할 수 있었다. 즉, 정상으로 회복된 것이다.(fig. 2i) 또한, chemogenetic manipulation을 통해 Tmem74 결손 생쥐의 감소된 social novelty index도 다시 정상으로 회복되었다.(fig. 2j)


이러한 결과는, PL pyramidal neurons의 chemogenetic 억제가 Tmem74 결손 생쥐의 자폐 유사 행동을 개선하였음을 보여주고, 결론적으로 Tmem74 결손으로 유도된 PL의 뉴런 과흥분성(hyperexcitability)이 자폐 유사 행동(autism-like behaviors)를 매개함을 의미한다.
(Tmem74 결손 생쥐는 자폐 유사 행동을 보였는데, 앞서 해당 생쥐에서 PL PNs가 과흥분된 것을 알아내었다. 따라서 만약 PNs의 과흥분성을 억제했을 때 Tmem74 결손 생쥐이더라도 자폐 유사 행동을 보이지 않고 정상적인 행동을 보인다면, PL의 PNs의 과흥분성이 자폐 유사 행동을 유도한다는 가설을 검증할 수 있게 되는 것이다.)
Conditional deletion of Tmem74 in the PNs of the PL caused repetitive behaviors and social novelty deficits, along with anxiety-like behaviors
(앞선 Tmem74 결손은 global knockout model, 즉 특정 부위에서 결손시킨 것이 아닌데, 이제는 PL 영역의 PNs에서만 Tmem74를 선택적으로 제거하고 이전에 수행했던 테스트들을 다시 한번 수행해서 결과를 보고자 한다.)
PL 영역 PNs의 Tmem74 결손과 자폐 유사 표현형간의 인과관계를 확인하기 위해, CRISPR/Cas9 시스템을 이용해 PL 피라미드 뉴런에서 선택적으로 Tmem74 발현을 감소시켰다. 생후 4주된 Cre-의존성 Cas9 생쥐의 PL양쪽에 sgRNA가 삽입된 AAV2/9 vector를 주입하였다.(fig. 3a,b) (선택적으로 Tmem74 관련 유전자를 절단하기 위한 sgRNA를 사용한 것으로 보인다.)
이후 Western blotting과 면역조직화학 염색을 통해 AAV-sgTmem74를 주입한 생쥐의 PL 피라미드 뉴런에서 Tmem74 발현이 감소됨을 확인하였다.

앞선 Tmem74 결손 생쥐에서와 마찬가지로, AAV-sgTmem74-injected 생쥐에게서 증가된 membrane properties(fig. 3c~e)를 관찰할 수 있었다.

또한, 앞선 Tmem74 결손 생쥐에서와 마찬가지로, AAV-sgTmem74-injected 생쥐에게서 증가된 AP frequency(fig. 3f,g)를 관찰할 수 있었다.


stereotyped behavior test를 진행하였는데, 그 결과 AAV-sgTmem74-injected 생쥐에게서 grooming time과 buried marbles 수가 증가한 것을 확인하였다.(fig. 3h, i) 이는 이전에 Tmem74-/- 생쥐와 비슷한 결과이다.

three-chamber social interaction tests를 진행하였는데, phase 2 test에서는 AAV-sgTmem74-injected 생쥐는 S1에 대한 social preferences를 보였고(fig. 3j), social novelty index 또한 대조군과 유의미한 차이를 보이지 않았다.(fig. 3k)


반면, phase 3 test에서는 S2에 대한 social novelty preference를 보이지 않았고(fig. 3l), social novelty index도 감소한 것을 확인할 수 있었다.(fig. 3m) three-chamber social interaction tests 결과 또한 Tmem74-/- 생쥐의 결과와 동일하다.

anxiety-related behavior tests를 추가로 진행하였는데, open field test(OFT)에서 AAV-sgTmem74-injected 생쥐는 대조군에 비해 center 영역을 덜 탐색하였고, 주로 corner 영역에서 머물렀다.(fig. 3n)

또한, AAV-sgTmem74-injected 생쥐는 center 영역에 진입한 횟수가 대조군에 비해 유의미하게 더 적었다(fig. 3o).
다음으로 EPM test를 진행했는데, AAV-sgTmem74-injected 생쥐는 대조군에 비해 open arms로의 진입 횟수가 적었고(fig. 3p), open arms에서 머문 시간이 더 적었으며(fig. 3q), closed arms에서 머문 시간이 더 많았다.(fig. 3r)
* open arms: 뻥 뚫려있는 공간, 불안 유발 공간
close arms: 벽으로 둘러싸인 공간, 안전하다고 느끼는 공간

cf. 궁금해서 EPM test 사진을 찾아봤는데 아래와 같았다. 말그대로 닫혀 있는 좌우가 closed arms, 열려있는 상하가 open arms인듯 하다.

OFT에서 전체 이동거리는 두 그룹간 유의미한 차이가 없었지만, EPM test에서 AAV-sgTmem74-injected 생쥐는 총 이동거리가 더 적었다. 결론적으로, 본 실험 결과는 PL영역 PNs에서의 Tmem74 결손이 자폐 유사 행동과 불안 유사 행동을 유도하기에 충분하다는 것을 입증한다.
PL-dSTR circuit medium spiny neurons mediated autistic-like behaviors
PL 매개의 자폐, 불안 유사 행동과 관련한 회로를 조사하기 위해, AAV-EGFP를 PL에 주입하였고, 그 결과 dSTR에서 형광이 강하게 관찰되었다.(fig. 4a) 즉 PL에서 dSTR로의 projection이 이루어졌음을 확인하였다. three-chamber social interaction 이후에 dSTR에서 c-Fos 발현을 측정한 결과, Tmem74 결손 생쥐에서 c-Fos발현이 증가되어있었다.(fig. 4b)
PL-dSTR 회로가 자폐 유사 행동을 유도한다는 것을 검증하기 위해, ChR2 optogenetic regulation을 통해 PLPNs-STR을 일시적으로 활성화하였다.
(실험군은 AAV-DIO-ChR2-EGFP를 PL에 주입하고 dSTR에 광섬유를 넣은 경우로, ChR2 발현으로 인해 광자극에 의해 뉴런이 발화하면서 PL-dSTR회로가 일시적으로 활성화된다.)
(대조군은 AAV-DIO-EGFP를 PL에 주입하고 dSTR에 광섬유를 넣은 경우로, ChR2가 없으므로 빛을 쏴도 뉴런은 반응X)

grooming test 결과, 실험군(ChR2 mice)에서 grooming 시간이 증가하였다.(fig. 4d)
이어서, three-chamber test를 진행하였다. Phase 2 test에서 without light 조건에서는 (ChR2 mice에서 PL-dSTR회로가 활성화되지 않았을 것이기 때문에) 두 집단 간 차이가 없었고, with light 조건에서는 ChR2 mice에서 PL-dSTR 회로가 활성되었을 것인데, 두 집단 모두 S1에 대한 social preference를 보였다. 즉, ChR2 mice에서 결여된 social preference가 보이지 않았다.(fig. 4e)
Phase 3 test에서 without light 조건에서는 두 집단 간 차이가 없었고, with light 조건에서는 ChR2 mice에서 S2에 대한 social novelty preference를 보이지 않았다.(fig. 4f)
(이는 앞서 Tmem74-/- 생쥐나 AAV-sgTmem74 주입 생쥐에서 관찰된 패턴과 유사하다.)
⇒ PL-dSTR 회로는 자폐 유사 행동과 관련이 있다.
OFT를 통해 불안 유사 행동이 나타나는지 평가하였다. 그 결과, PL-dSTR회로 활성화가 두 집단 간에 유의미한 차이를 일으키지 않았다.(fig. 4g)
⇒ PL-dSTR 회로는 불안 유사 행동과 관련이 없다.

다음으로, PL-dSTR 회로가 자폐 유사 행동에 어떻게 기여하는지 알아보기 위해, Tmem74-/- 생쥐에서 해당 회로를 광유전학적으로 억제하고 관련 행동을 평가하였다. three-chamber test의 phase 3에서, PL-dSTR 회로의 억제는 원래 Tmem74-/- 생쥐에서 발견되었던 social novelty 결여를 정상으로 회복시켰다. 이때, social preference는 영향을 받지 않았다. 또한, grooming test에서 grooming 시간을 유의미하게 감소시켰다. OFT에서는 아무 변화를 일으키지 못했는데, 이를 PL-dSTR 회로의 억제가 불안 유사 행동에는 관여하지 않음을 다시 한번 확인하였다.
PL-dSTR 회로 활성화가 dSTR 뉴런들에 미치는 영향을 규명하기 위해, Cas9(대조군), sgTmem74(실험군) 생쥐의 각 dSTR에 전극을 삽입하여 생체 내 전기 생리학 기록(in vivo electrophysiological recording)을 수행하였다. 뉴런들의 파형 차이에 따라, fast-spiking interneurons(FSIs)와, medium spiny neurons(MSNs)를 구분하였고, 이 두 뉴런에 대한 분석을 진행하였다. PL의 PNs 활성 증가와 일치하게, sgTmem74 생쥐의 FSIs가 Cas9 생쥐보다 grooming test(fig. 4h), home-cage test(fig. 4j), three-chamber test(fig. 4l)에서 firing rate(발화율)가 유의하게 높았다. 흥미롭게도, dSTR의 주요 투사 뉴런인 MSNs는 위 실험들에서 모두 발화율이 유의하게 감소하였으며(fig. 4i,k,m), 이는 PL영역 PNs의 활성 증가와 반대되는 양상이다. 이미 기존에 잘 연구된 FSI-MSN 마이크로회로 피질(cortex) 활성시에 FSIs가 주변의 MSNs를 억제하는 구조를 갖는다. 즉, PL로부터의 glutamatergic projections에 의해 FSI의 증가된 활성이 인접한 MSNs를 억제한 것으로 추론할 수 있다.

⇒ PL-dSTR 회로의 흥분성 과활성이 dSTR뉴런인 FSI, MSN의 비정상적인 firing rate를 초래하고, 결과적으로 자폐 유사 행동을 유도함을 시사한다.
PL-BLA circuit pyramidal neurons mediated anxiety-like behavior
dSTR외에도, PL로부터 기원한 fibers에서 EGFP(녹색 형광 신호)가 BLA 뉴런 주변에서도 나타났다. 또한, BLA 내 EGFP 양성 뉴런의 상당수가 CaMKlla 양성 뉴런(흥분성 피라미드 뉴런)과 공위치(colocalized)함을 확인하였다. 이전 연구에서 BLA 내 PNs에서 Tmem74를 선택적으로 제거하면 흥분성이 증가하고, 불안 유사 행동이 발생한다는 것을 밝힌 바가 있다. 이에 따라, sgTmem74 생쥐에서 PLPNs-BLAPNs 회로가 BLA 피라미드 뉴런의 흥분성을 조절하는지 검증하기 위해, PL-BLA 회로를 자르지 않은 상태(slicing scheme 1)와 잘라낸 상태(slicing scheme 2)로 BLA 절편을 준비하여 whole-cell patch recording으로 BLA 뉴런의 전기생리 특성을 측정하였다. 그 결과, RMP, Tau, Rin은 두 조건 모두에서 차이가 없었지만, BLA 피라미드 뉴런의 AP frequency는 slicing scheme 1(회로 유지)에서 유의미하게 증가하였다. 즉, slicing scheme 1에서 BLA 피라미드 흥분성이 증가하였다. 하지만 slicing scheme 2(회로 제거)에서는 이러한 변화가 없었는데, 이는 PL-BLA 회로가 BLA 뉴런 흥분성조절에 기여함을 의미한다.
PL-BLA 회로가 불안 유사 행동을 매개한다는 것을 검증하기 위해, ChR2 optogenetic regulation을 통해 PL-BLA를 일시적으로 활성화하였다. CaMKlla-Cre 생쥐의 PL에 AAV-DIO-ChR2-EGFP(실험군) 또는 AAV-DIO-EGFP(대조군)을 주입한 후, 광섬유를 BLA 위에 삽입하여 광자극을 시도하였다. PL-BLA 축삭 말단의 선택적인 광유전학 활성화로 인해 OFT에서는 생쥐가 center 영역을 탐색하는 시간이 감소하였고(불안 증가), EPM test에서는 open arms에서 머무는 시간이 감소하였다.(불안 증가) 이는 PL-BLA 회로 자극만으로 불안 유사 행동이 유도됨을 의미한다.
PL-BLA 회로가 자폐 유사 행동을 매개하는지 확인하기 위해, three-chamber test와 grooming test를 수행하였다. 그 결과, 광자극 유무에 관계 없이 S1, S2와의 상호작용 시간의 변화가 없었고, grooming time 또한 변화가 없었다. 이는 PL-BLA 회로는 자폐 유사 행동에 관여하지 않음을 의미한다.
앞서 PL-BLA 회로가 불안 유사 행동을 유도한다는 것은 확인하였는데, PL-BLA 회로를 억제했을 때 실제로 불안 유사 행동을 감소시킬 수 있는지 역검증을 위해, 불안 유사 행동에 selective한지 검증하기 위해 Tmem74 결손 생쥐에서 NpHR 광유전학적 조절을 통해 PL-BLA 회로를 억제하였다. 그 결과, OFT와 EPM에서 center영역을 탐색한 시간 및 open arms를 탐색한 시간이 유의하게 증가(불안 행동 완화)한 것을 확인할 수 있었다. 또한, 해당 PL-BLA 회로를 선택적으로 억제한 것은, social novelty 및 grooming behavior에 영향을 미치지 않음이 확인되었다. 즉, PL-BLA 회로는 자폐 유사 행동에는 영향을 미치지 않고, 선택적으로 불안 유사 행동에만 영향을 미친다.
⇒ 종합적으로, 이러한 결과는 PL 내 Tmem74 결손으로 인해 과활성화된 글루탐산성 뉴런(흥분성 뉴런)이 PL-BLA 회로를 통해 불안 유사 행동을 유도한다는 것을 나타낸다.
Anatomically distinct subpopulations of PL pyramidal neurons project to the STR and BLA
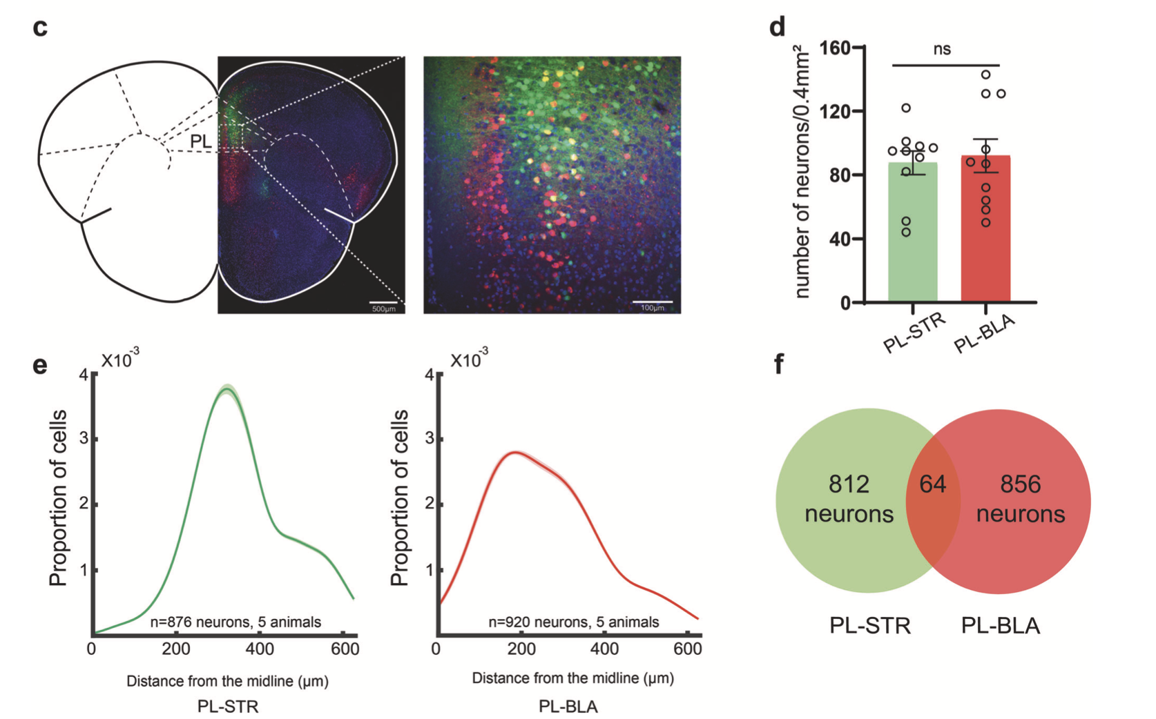
PLPNs-dSTRMSNs, PLPNs-BLAPNs 회로를 더욱 명확히 규명하기 위해, retrograde tracer(역행성 추적 바이러스)인 AAV2-Retro-EF1α-DIO-EGFP- WPRE-hGHpA (rAAV-DIO-EGFP) 또는 AAV2-Retro-EF1a-DIO- mCherry-WPRE-hGHpA (rAAV-DIO-mCherry)를 각각 CaMKlla-Cre 생쥐 뇌의 dSTR 또는 BLA에 주입하여, PL에서 각 표적 영역으로 투사되는 뉴런을 추적하였다.(fig. 5a,b) 그 결과, CaMKlla-Cre 생쥐의 PL에서 EGFP 양성 뉴런과 mCherry 양성 뉴런이 관찰되었고, mCherry 양성 피라미드 뉴런(PL-BLA)은 EGFP 양성 PL-dSTR 피라미드 뉴런보다 더 안쪽에 위치해있었다.(fig. 5c, e) 두 뉴런의 밀도는 PL내에서 유사했으나(fig. 5d), 흥미롭게도 두 집단은 거의 겹치지 않았다.(fig. 5f) (즉, 두 집단은 별개의 뉴런 집단이며, 하나는 dSTR로, 다른 하나는 BLA로 간다. 한 뉴런이 두 회로에 동시에 참여하지 않으며, 두 회로는 기능적으로 완전히 분리되어 작동한다는 것을 의미한다.) 이를 바탕으로, 두 뉴런 집단의 전기생리학적 특성을 비교하기 위해 whole-cell patch clamp recordings를 수행했는데, 그 결과, membrane properties, AP firing rate, AP parameters 등에서 두 뉴런 집단 간 유의미한 차이가 관찰되지 않았다.


Enrichment of TMEM74 in PL pyramidal neurons alleviated the comorbidity of autism- and anxiety-like behaviors
PL 영역에서 Tmem74 결손이 social deficits, anxiety-like behaviors를 유도한다는 가설을 검증하기 위해, 이제 부족했던 Tmem74를 다시 넣어주고 결과를 관찰하였다. 생후 4주된 WT, Tmem74-/- 생쥐의 PL에, pAAV2/9-CaMKIIα-EGFP-3Flag 또는 pAAV2/9- CaMKIIα-EGFP-Tmem74-3Flag 을 주입하였다.(fig. 6a) 3-Flag의 발현은 PL의 Tmem74 발현을 확인하는 마커로 사용되었다.(fig. 6b) Whole-cell patch clamp recordings 결과, Tmem74을 다시 발현시킨 Tmem74 결손 생쥐의 피라미드 뉴런에서는 비정상적인 전기생리학적 특성(Tau, Rin, AP frequency)이 정상 생쥐(WT) 수준으로 회복되었다. 단, RMP와 다른 AP 파라미터들은 변화가 없었다.

다음으로, 자폐, 불안 유사 행동 분석을 진행하였다.
자폐 유사 행동 분석에서, Tmem74를 발현시킨 후로 Tmem74-/- 생쥐의 반복적인 grooming 행동과 buried marbles의 수가 정상 수준으로 완화되었다.(fig. 6c,d) three-chamber tests에서는 phase 2에서 모든 그룹에서 S1에 대해 탐색 시간이 증가하였고, social preference index도 유의미한 차이가 없었다.(fig. 6e,f) 하지만, phase 3에서 WT와 Tmem74-/- 생쥐 간에 존재했던 차이가 Tmem74의 enrichment로 인해 완화되었다.(fig. 6g,h) 즉, Tmem74를 결손 생쥐에게 넣어줌으로써 다시 정상으로 회복되었다.
WT에 Tmem74를 넣은 경우에는 기존 WT 그룹과 행동 차이가 없었고, 정상 범주를 유지하였다.
⇒ 결론적으로, PL의 Tmem74는 자폐 유사 행동인 stereotyped behavior와 social novelty를 조절하는 역할을 한다.

Tmem74의 재발현으로 인해 불안 유사 행동이 완화될 수 있는지도 확인하기 위하여 불안 유사 행동 분석인 OFT, EPM을 진행하였다. OFT에서, Tmem74 결손 생쥐에서 Tmem74를 다시 발현시켰을 때 불안 행동이 개선되었고(fig. 6i), 중심 영역 진입 횟수나 전체 이동거리는 모든 그룹에서 변화가 없었다.(fig. 6j) EPM 결과, Tmem74 결손 생쥐에서 Tmem74를 다시 발현시켰을 때도 마찬가지로 불안 행동이 개선되었다.(fig. 6k,l)
⇒ 결론적으로, PL의 Tmem74는 불안 유사 행동을 조절하는 역할을 한다.

Discussion
Tmem74 결손은 PL의 두 개의 pyramidal neurons 집단을 과활성화시키며, 이 집단은 각각 dSTR과 BLA로 project된다. PL-dSTR 회로 뉴런 활성화는 autism-like behaviors(자폐 유사 행동)을 유도하고, PL-BLA 회로 뉴런 활성화는 anxiety-like behaviors(불안 유사 행동)을 유도한다. 반면, 이 두 회로를 각각 선택적으로 억제하면, 자폐 및 불안 행동이 각각 회복되었으므로, 이는 두 회로가 기능적으로 분리된 행동 조절 경로임을 보여준다.
ASD 모델로 알려진 Shank3b-/-, Mir137, Shank2 돌연변이 생쥐 모델에서도 Tmem74 mRNA 발현이 downregulated되어있음을 전사체 분석을 통해 확인하였다. Tmem74 결손 생쥐도 PL의 PNs에서 높은 c-Fos 발현과 함께 반복적 행동, 사회적 새로움 결핍, 자폐 유사 행동을 나타냈으며, Shank3b 결손 생쥐에서 Tmem74 단백질 감소가 관찰되었다. 우리는 'PL Tmem74 결핍과 자폐, 그리고 불안 유사 행동간의 관계가 있을 것'이라고 가설을 세우고, 이를 검증하기 위해 CRISPR/Cas9 시스템을 통해 PL영역 PNs의 TMEM74를 knock down시키는 sgRNA를 사용하였다. 이 가설과 일치하게, PL PNs에서 Tmem74가 결손된 생쥐가 과활성화된 PNs, 반복적인 행동, 사회성 결핍, 불안 유사 행동을 보인다는 것을 발견하였다. 이 연구는 자폐와 불안 공병을 설명할 수 있는 새로운 설치류 모델을 제시할 뿐만 아니라, Tmem74 결손에 의해 유발되는 ASD 및 불안의 병태기전에 대한 새로운 메커니즘을 밝혔다.
본 연구는 그동안 주목되지 않았던 경로인 PL-dSTR/BLA의 선택적 활성화가 자폐 유사 행동 및 불안 유사 행동을 구분하여 유도한다는 것을 밝혀냈다. 특히, PL에서 특정 뇌 영역으로 향하는 글루탐산성 투사는 감정 조절에서 중요한 역할을 한다. (PL은 원래 다양한 회로로 분기되어 행동을 조절하는 뇌 영역인데, 본 연구는 기존에 보고되지 않았던 자폐/불안 공병을 설명하는 회로를 새롭게 밝혔다.) PL에서 BLA로 투사하는 피라미드 뉴런은 인지 및 감정 조절에 중요하다. 유전자 조절, ex vivo및 in vivo 뉴런 기록을 통해 본 연구는 PL에서 BLA로의 활성화된 글루탐산성(glutamatergic) 투사가 피라미드 뉴런의 과활성을 유도하고 불안 유사 행동을 매개하며, PL에서 dSTR로의 투사는 FSI 과활성과 MSN의 억제를 유도하며 자폐 유사 행동을 매개함을 보여준다. 더 나아가, PL에서 BLA로 투사하는 뉴런들은 PL 내에서 더 중앙에 위치하며, dSTR로 투사하는 뉴런들은 더 측면에 위치하고 있어, 두 회로는 해부학적으로 구분된다. PL 하위 영역의 이질성과, 하위 영역의 행동 기능 차이를 고려할 때, 이번 연구는 그동안 밝혀지지 않았던 자폐-불안 공병의 신경회로를 새롭게 제시한 것이다.
결론적으로, 우리는 PL-dSTR 회로의 이상이 자폐 유사 행동을, PL-BLA 회로의 이상이 불안 유사 행동을 유발한다는 것을 밝혀냈다. Tmem74 기능의 회복은 자폐 관련 결함과 불안 유사 행동들을 정상상태로 회복, 역전시켰으며, 이는 Tmem74 신호가 감정 상태 조절에서 중요한 역할을 한다는 것을 강조한다. 또한, 본 연구의 발견은 자폐 및 불안 유사 행동에 관여하는 prelimbic cortex(PL)가 조절하는 회로에 대한 메커니즘적 이해를 확장시키며, 이는 새로운 치료 전략 개발로 이어질 수 있다.
이번 논문은 어려운 의학 용어도 많이 나오고 한 figure안에 여러 그래프가 함께 제시되어 있어 읽고 이해하고 정리하는데 시간이 오래 걸렸다. 기본적인 뇌 구조 및 신호 전달, 회로 경로 등에 대한 사전지식이 부족하다보니 논문의 내용 및 연구진들의 의도를 완벽히 이해하기는 어려웠던 것 같다. 그럼에도 불구하고 Tmem74의 결손이 자폐 스펙트럼 장애 및 불안 유사 행동에 영향을 미친다는 점을 규명하고, 이를 검증하기 위해 여러 단계의 실험과 인과관계 입증을 위해 복원(rescue test)를 진행한 점이 본 연구 신뢰성과 기여도를 높이는 중요한 요소라고 생각한다.
'Bioinformatics' 카테고리의 다른 글
| [논문 리뷰] Acid sphingomyelinase modulates anxiety-like behavior likely through toll-like receptor signaling pathway (2) | 2025.05.13 |
|---|---|
| Vitessce - Views Types (8) | 2025.01.03 |
| Vitessce 정리 (1) | 2025.01.03 |
| [생명과학을 위한 딥러닝] 3장. DeepChem을 이용한 머신러닝 (4) | 2024.08.20 |
| [생명과학을 위한 딥러닝] 2장. 딥러닝 소개 (7) | 2024.08.14 |